Governance

We support governments and international organizations to develop technical AI governance regimes, regulate frontier AI systems, and establish best practices.

our key papers

The Loss of Control Playbook: Degrees, Dynamics, and Preparedness

November 24, 2025
Read more

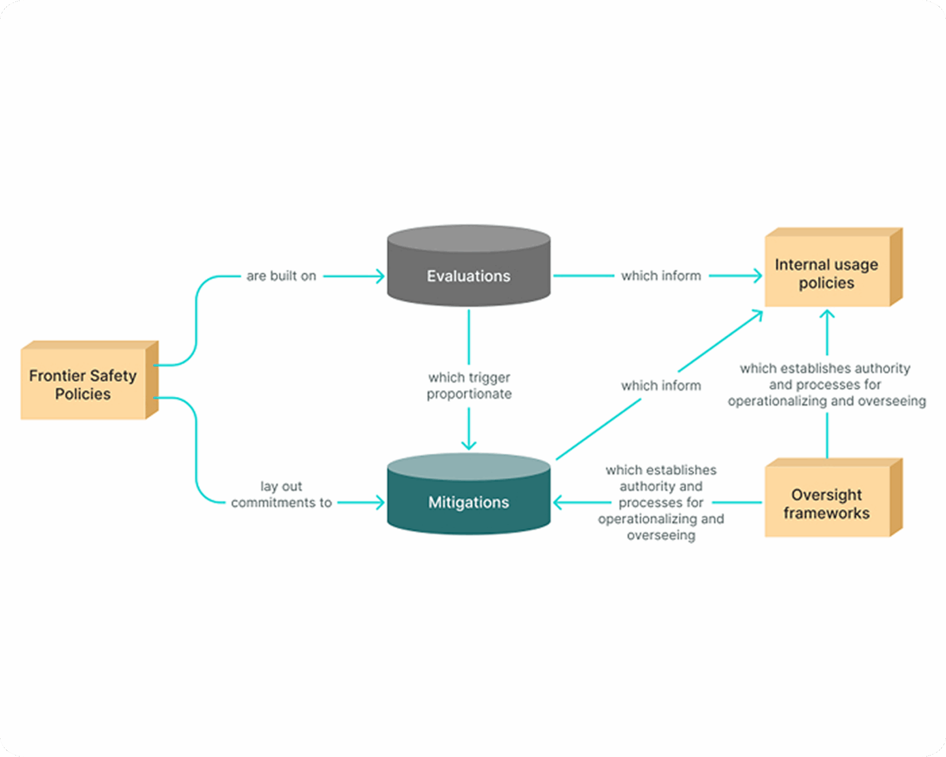
AI Behind Closed Doors: a Primer on The Governance of Internal Deployment

April 17, 2025
Read more

Capturing and Countering Threats to National Security: a Blueprint for an Agile AI Incident Regime

April 15, 2025
Read more

Precursory Capabilities: A Refinement to Pre-deployment Information Sharing and Tripwire Capabilities

February 6, 2025
Read more
Latest Updates
Filter
  • All
  • Papers & Reports
  • Blog
  • Memorandums
Blog
  • Blog

An Overview Of Our Current Governance Efforts

April 20, 2026
Read more
Memorandums
  • Memorandums

Internal Deployment of AI Models and Systems in the EU AI Act

December 8, 2025
Read more
Blog
  • Blog

Seven Provisions in the National Defense Authorization Act with High Potential to Accelerate AI Security

December 12, 2025
Read more
Memorandums
  • Memorandums

Assurance of Frontier AI Built for National Security

October 9, 2025
Read more
Papers & Reports
  • Papers & Reports

AI Behind Closed Doors: a Primer on The Governance of Internal Deployment

April 17, 2025
Read more
Papers & Reports
  • Papers & Reports

Capturing and Countering Threats to National Security: a Blueprint for an Agile AI Incident Regime

April 15, 2025
Read more
Papers & Reports
  • Papers & Reports

Precursory Capabilities: A Refinement to Pre-deployment Information Sharing and Tripwire Capabilities

February 6, 2025
Read more
Blog
  • Blog

Our Current Policy Positions

June 21, 2024
Read more
Blog
  • Blog

Our Work Advancing Scientific Understanding To Foster An Effective International Evaluation Ecosystem

March 21, 2024
Read more
Blog
  • Blog

Recommendations For The Next Stages Of The Frontier AI Taskforce

October 11, 2023
Read more
Blog
  • Blog

The UK AI Safety Summit: Our Recommendations

October 4, 2023
Read more